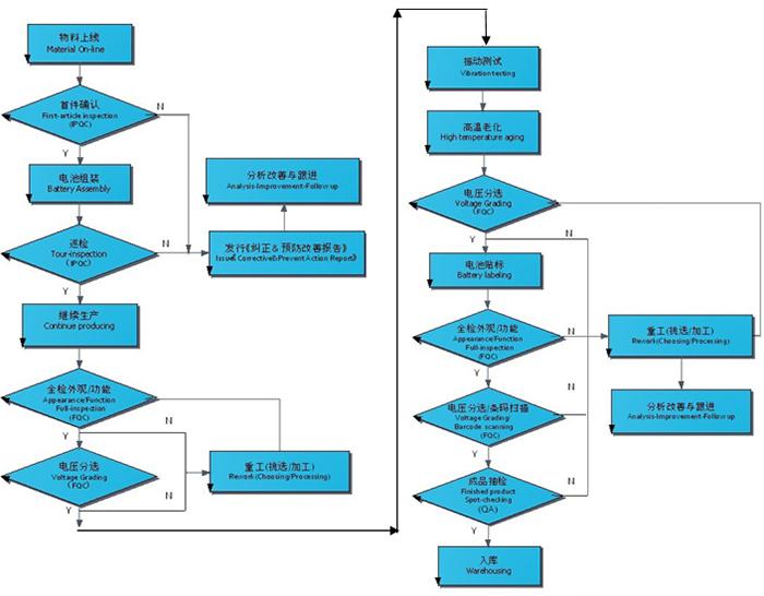
Optimize Full Process Quality Control Plan from IQC,Manufacturing Process,to OQC, determine Critical Work Stations as well as Quality Control Stations to conduct special control.Analyze quality data with statistical method to provide guideline for quality control.
Main Products
production inspection,audit service,engineering support service,
